The ‘DB-70’ is our version of the Gates SA‑70 preamp. The DB-70 is a classic tube-based microphone preamplifier from the mid-20th century, valued for its rich tonal character, transformer-coupled signal path, and flexible tone-shaping capabilities. These will be available for sale soon as partially assembled kits or just PCBs .
Historical Context & Lineage
- Originating from vintage broadcast and studio gear, the SA‑70 shares its heritage with designs from Western Electric, Langevin, and RCA—all renowned for premium transformer-based audio circuits
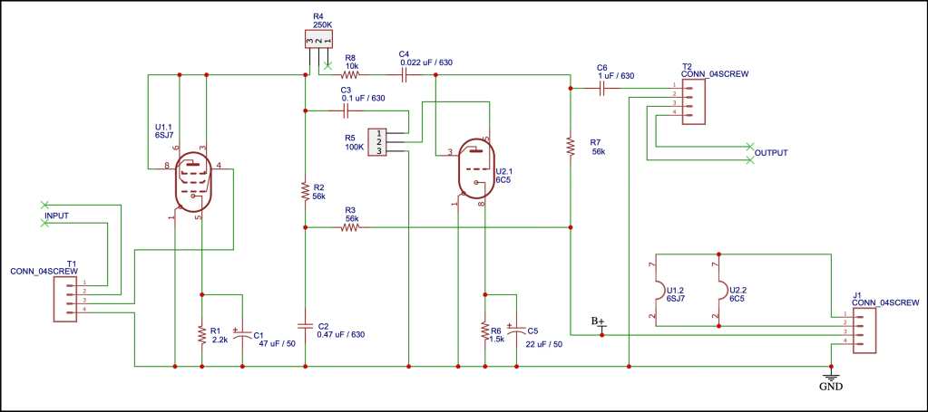
- A two-stage tube circuit incorporating octal-based triodes/pentodes like the 6SJ7 and 6C5 with transformer coupling on both input and output
- High-quality components often include vintage or new input transformers, output transformers, and precision new old stock (NOS) tubes
- Crucially, it employs adjustable negative feedback and bass/treble shaping by routing capacitors within the feedback loop—yielding transparent warmth or aggressive coloration, depending on settings
- In recreations, turning down feedback produces clarity and punch; increasing it yields a smoother, creamier tone
- Warning: Tube-based audio circuits operate at dangerously high voltages—often exceeding 300V—even after power is disconnected. Only attempt building, repairs or modifications if you are experienced, fully understand the risks, and follow proper high-voltage safety procedures. If you’re unsure, do not proceed—consult a qualified technician.

Schematic:

Layout:

Parts:

| Location | |
| T1 | UTC A-10 / UTC A-11 / Triad A-9 / Triad A-10 / Triad A-11 / Triad A-12 / UTM 2510 or really anything 600:50k |
| T2 | UTM 3515 / Edcor WSM 1/2 Watt / UTC A-24 / UTC A-25 / Triad A-55 / Triad A-65 or really anything 15k:600 or 10k:600 |
| U1/U2 Tube sockets | https://www.tubesandmore.com/products/socket-belton-micalex-8-pin-octal-pc-mount-long-lead |
| Pots | Alpha |
| B+ | 250VDC – https://www.mouser.com/ProductDetail/International-Power/IHB250-0.1?qs=0xCm9DOQnC5apaiylMDitA%3D%3D |
| B- | Ground |
| Heater Voltage | 6.3V |
***Here is a BOM and a Mouser Cart generated by Brandon at Luxetone Studios
www.luxetonestudios.com***
Hook-up example with UTM Transformers:

Notes:
- C4 can be replaced with a switch to select different capacitor values. The capacitance will affect the low end frequency response. This control is really quite subtle. I leverage a 6 position 2 pole switch that includes one position with no capacitor. Make sure the switch is “make before break.” The 5 capacitor values are as follows: .001 uf /.0022 uf /.0056 uf /.008 uf/ .01 uf
Resources:

Leave a comment